2026年,河南高校学费涨了,要知道,这使得家长和孩子得多掏出几千块,这件事情直接与每个家庭的钱包产生关联,公办本科最低为4400元,民办的学费则直直奔向一万五,差距清晰地摆在眼前,如此一来,选学校可得精打细算一番了。
公办大学学费调整明细
有一批最新文件被河南省教育厅发布出来,在这些文件里表明,到了二零二六年的时候,公办高校学费便要全面实现上调这一情况。本科阶段的学费分成了四个不同的档次,针对文科类专业而言,每年将会收取学费四千四百元,相较于之前的三千四百元,上涨了一千元;对于理工类专业来说,每年收取学费五千元,上涨幅度为一千三百元;医学类专业每年的学费是五千五百元,比之前涨了一千元;艺术类专业每年学费高达八千元,在所有类别里涨得是最多的,上涨额度达到了两千三百元。专科阶段学费同样做出了调整,文科专业每年三千七百元、理科专业每年四千二百元、医学专业每年四千八百元、艺术专业每年六千元,各专业涨幅处于四百元到六百元的区间范围內。
此次调整并非采取一刀切的方式,双一流高校能够在基准价的基础上进行上浮,上浮幅度为15%,拥有博士点的院校可上浮10%,硕士点同样上浮10%不过存在比例方面的限制,这就表明考上好大学的孩子,其学费有可能会更高,郑州大学等名校的部分专业,学费将会突破当下现有的标准。
中外合作办学收费新规
收费规定针对中外合作专业变得更为细致,以往年份统一限价的金额是限定在不超过壹万捌仟元,从二零二六年开始实行的方式是基准价加上浮动,本科以及本科以上双学位项目的基准价为两万元,其可以进行上浮百分之二十,非独立法人合作办学机构的基准价是三万元,同样能够进行上浮百分之二十,这类专业的收费相较于普通专业而言普遍情况是超出的,在进行选择之前一定要算清楚投入产出比。
新规将收费与办学层次相挂钩,此做法展现出优质优价的思路。然而家长需留意,不同学校的合作项目存在极大差异,其中有的能获取双证,有的仅仅是课程合作,二者收费标准并不相同,所以在报名之前必须看清文件细则。
民办高校收费普遍偏高
自费院校自行定价,其学费显著高于公办院校。郑州体育职业学院在2026年时,人工智能技术应用等专业的学费为13800元,此金额近乎公办院校同类专业的三倍。郑州医药健康职业学院的学费是14500元,郑州商贸旅游职业学院文科专业学费为12800元,理科专业学费是13800元,艺术类专业学费同样为13800元。
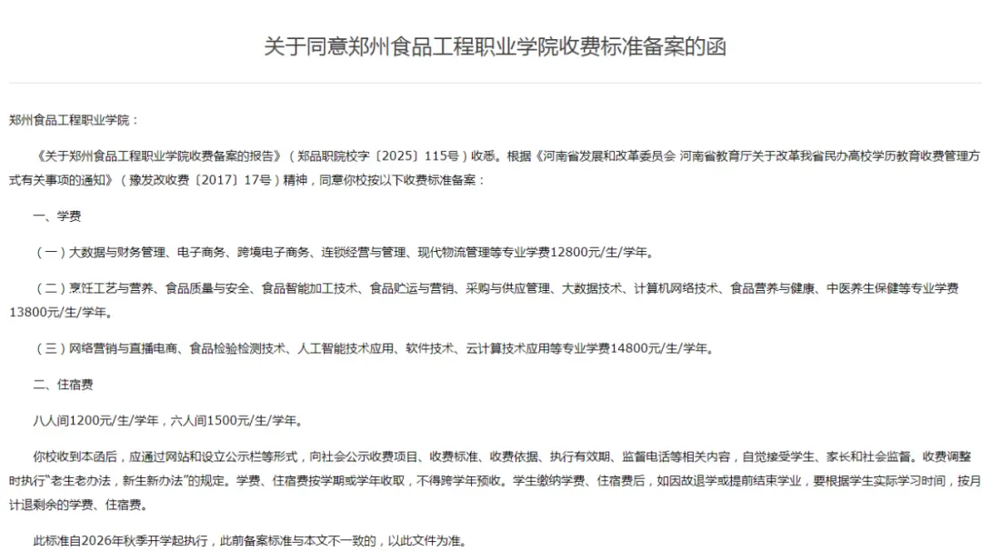
郑州食品工程职业学院收费分三档,金额在12800元至14800元范围之内,其中计算机类专业费用最为昂贵。嵩山少林武术职业学院专业跨度较大,教育体育类专业收费为13000元,装备制造类专业收费是16000元,汉语国际推广类专业收费为15000元。民办院校住宿费需另外计算,每年费用在1200元到1500元之间,整体支出相对更高。
收费上涨背后的原因
高考报名人数一年比一年多,可是财政安排的教育经费增加得很少,然而高校开展教学活动等方面的花费却在不断往上涨。教师的薪资发放、教学设备的更新换代、实验室的建设完善,这些都得花钱,所以学费收入就成了一项很重要的补充资金来源。省教育厅有负责人讲,经过调整后的高校收费标准,更加符合学校实际培养学生所需要花费的成本,它对保证学校里的教学质量是有好处的。
同时,资助政策也处于完善之中,国家助学贷款、奖学金以及助学金的覆盖面呈现出扩大的态势;困难家庭能够进行资助申请;各高校均设有绿色通道;以此确保不会让学生因为贫困而失去上学的机会;可是资助申请存在着流程;需要提前准备相关材料;不要等到开学之时才匆忙着急。
选校要看性价比
选学校的时候,因为学费涨了,所以更得去比较投入产出情况,公办本科四年花费至少有17600元再加住宿和生活费,总支出达到五六万,民办本科四年光学费就有五六万,总花费超过十万,而不同专业回报率存在很大差异,医学、工科投入高不过就业稳定,文史类相对低些。
成本受地理位置影响,郑州高校生活开销大,地市院校相对便宜,走读或住校,本地或外地,都要算进去,建议考生结合家庭经济状况,列出几个目标院校,算清学费、住宿费、生活费后再做决定。
未来几年趋势预判
历经此次调整之后,于短期内学费将会维持稳定状态。然而高等教育成本却持续呈现上升态势,在未来有可能还会存在细微调整。教育厅已然明确作出表示,收费调整会全面综合考量居民承受能力,借助听证等相关程序,不会毫无依据地进行涨价。民办院校收费波动幅度会相对大一些,是受到市场供需状况的影响。
将要参加考试的人和身为家长的人需要去留意关注政策的变化情况,每一年的三月份以及四月份各个学校会公布发布招生章程,在那里面存在着详细的收费信息,在进行比较对照的时候不要只是单纯地去看总数,还必须要去看其中所包含的内容是什么,有一些收费是包含书本费用的,有一些则是单独进行计算的,要预先提前去了解清楚,从而防止避免在被录取之后因为费用方面的问题而处于被动的状态。
难道你认为学费出现上涨这种情况,就会对在高考当中你所做出的志愿选报决定产生影响吗,会不会由于这样的缘故而优先去考虑公办性质的院校呢,诚挚欢迎你在评论区域留下文字来分享你自身的观点想法,赶紧点赞从而让更多人士得以见到这一特别重要的变化哦。


