2026年2月28日,北京信息科技大学沙河校区体育馆内,掌声如雷般响起,此为“青创北京”2025年“挑战杯”首都大学生课外学术科技作品竞赛落下帷幕之地。中国农业大学凭借最终129个项目获奖,且特等奖总数创历史新高的成绩,捧回了分量极重的“优胜杯”,其在主赛道与五个专项赛中均表现出色,成为本届赛事里极为亮眼的高校之一。
历史突破背后是百个项目千人次打磨
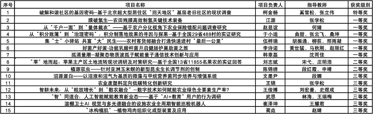
中国农业大学于本届“挑战杯”首都赛里交出的成绩单据说是很亮眼的。全校有129个项目获得奖项,当中主赛道获取特等奖1项、一等奖6项,“青聚AI”“青智未来”“青振京郊”“青砺基层”这四个专项赛总共拿到擂主4项、特等奖13项。特等奖获奖的总数创造了学校参加“大挑”市赛的历史最高纪录。
这样的成绩着实来之不易,这一届的“挑战杯”首都赛,吸引到来了全市范围内82所高校的7164个项目,还有超过20万名大学生参与其中,并且这里面参赛的高校数量、项目数量以及选手数量,都创造出了历史最高纪录,就连外籍青年的参赛率也有了进一步的提高。在这般激烈的竞争状况下面能够成功脱颖而出,依靠的是实实在在的投入以及精心打磨。
揭榜挂帅项目现场签约彰显硬实力
闭幕式现场,最受大家关注的那个环节,是“揭榜挂帅”发榜单位跟创投机构代表以及参赛项目在现场进行签约。中国农业大学的《人之源·叩骨传薪》项目,身为“青振京郊”乡村振兴专项赛的优秀代表,光荣地被选入北京高校五个在现场签约的项目当中。
该项目着重于乡村振兴里头的文化传承以及活化利用,借由科技创新为此传统文化赋予新的生机,得以于诸多参赛项目里崭露头角,收获发榜单位以及创投机构的认同,这表明农大学子的研究成果并非仅存在于实验室与论文之中,而是切实拥有解决实际问题的能力以及社会应用价值。
专项赛多点开花展现学科交叉优势
于“青聚AI”人工智能加专项赛当中,农大学子把AI技术用来应用在农业领域,呈现出了新农科跟新工科融合起来的创新活力。在“青智未来”新质生产力专项赛里面,有一批聚焦于生物育种、智慧农机、绿色农业的项目,紧密扣合着国家战略需求。
‘青振京郊’专项赛,是农大传统优势领域之一,‘青砺基层’专项赛,亦是农大传统优势领域之一,学生们深入京郊农村,学生们深入基层社区,将论文写于京华大地之上,凭借专业知识服务乡村振兴,凭借专业知识服务基层治理,这般‘揭榜挂帅’赛制,使学生直面真实需求,令研究成果更具地气,令研究成果更具实用性。
二十余场培训会锻造千余参赛团队
背后的成绩是经由长达数月的精心组织以及系统打磨而来。自大赛展开起始,中国农业大学团委跟各相关单位就把“挑战杯”当作培育学生创新能力与实践能力的关键平台。从院赛进行初选,再到校赛展开答辩,层层进行选拔从而挖掘优秀项目。
校团委构建了完备的备赛支撑体系,自启动备赛直至终审决赛,总共组织了 20 多次的项目培训会,所服务的项目涵盖 300 余项不止,参与其中的学生数量达到 1000 余人次。每一回的指导、每一轮的打磨,皆在助力项目察觉问题、提高水平,最终致使多支队伍于决赛终审之际呈现出最佳状态。
新农科建设牵引创新创业教育改革
在迈向加快构建农业强国、促使乡村全方位振兴的全新征途之上,中国农业大学于深化“新农科”建设背景之际开展创新创业教育变革,其中,科创竞赛已绝非是孤立存在的活动,而是同教育的发展、科技的创新、人才的培育以及就业创业构筑起紧密关联的有机系统,是不可分割的统一体,是相互链接的整体架构,是彼此交融的完整组合。
利用“挑战杯”这般的平台,学子们于解决实际问题的进程里提升专业素养,于团队协同合作当中锻炼综合能力,于创新实践之际明晰未来方向。勇于闯荡并善于创造、助力农业发展兴旺,正渐次成为越来越多农业大学学子的自发追求。
青春在挑战中绽放梦想在奋斗中成真
从实验室迈向田间地头,从进行论文写作直至成果转化,农大学子于“挑战杯”的舞台之上展示出了新时代青年的担当。像“人之源·叩骨传薪”等一批优秀项目得以涌现,这证实青年学生绝对是有能力凭借科技创新去服务国家战略以及人民需要的。
精彩源自奋斗的青春,闪亮源于挑战的梦想。伴随着本届“挑战杯”圆满地落下帷幕,崭新的征程已然开启。期望更多农大学子投身至科技创新之中,于强农兴农的道路上奉献智慧与力量,使青春在全面建设社会主义现代化国家的火热实践里绽放出绚丽之花。
目睹中国农业大学于本届“挑战杯”当中呈现出的夺目表现之后,你觉得高校应当怎样更优地激发出学生的创新潜在能力,使得更多出色项目从实验室迈向社会呢?欢迎在评论区域分享你的见解,进行点赞转发以此让更多人瞧见农大学子的风采!






