高考体检得出的结果,直接关联到你能不能被自己喜欢的那些专业录取,甚至还决定了你有没有某些高校的进入资格。烟台市在2026年安排的高考体检时间,已经确定在了5月28日到6月25日,每一位考生都必定得参加,这不仅仅是常规性的检查,更是在你升学进程当中的关键的一个环节。
今年体检有哪些硬性规定
烟台市教育局已然明确,报考普通高校的全部考生,其中涵盖参加单考单招的,均务必参加各区市招考办统一组织的招生体检,体检时间是5月28日至6月25日,考生要严格依照报名所在区市的安排准时参与,倘若错过时间将会有可能影响录取。
特别提醒那些报考军事高校的考生,除此次体检外,还须参加由省军区组织的军检,报考公安高校的考生,除此次体检外,要参加省公安厅组织的面试,报考武警等高校的考生,除此次体检外,得参加相关高校组织的体能测试。具体要求会另行通知,务必密切加以关注,别因这些额外环节而错失机会。
体检防疫要求必须遵守
此刻疫情防控依旧属于关键部分,应试者要留意个人卫生状况,强化身体素质,杜绝前往人员众多的场所凑在一起。在进入体检场地之前,务必要出示山东省健康通行码,唯有绿码才能够进入,这可是保障全部人员健康安全的首道防线。
那些在体检之前出现发热情况,体温超出了37.3℃的考生,还有从外省返回山东且在14日内的考生,一定要先去到当地确定的医疗机构里的发热门诊进行检查。他们进入到体检场所之后,要在整个过程中都佩戴好口罩,只有在体检项目要求摘除口罩的时候才可以摘除,与此同时要听从现场工作人员的管理,不能够随便地走动。
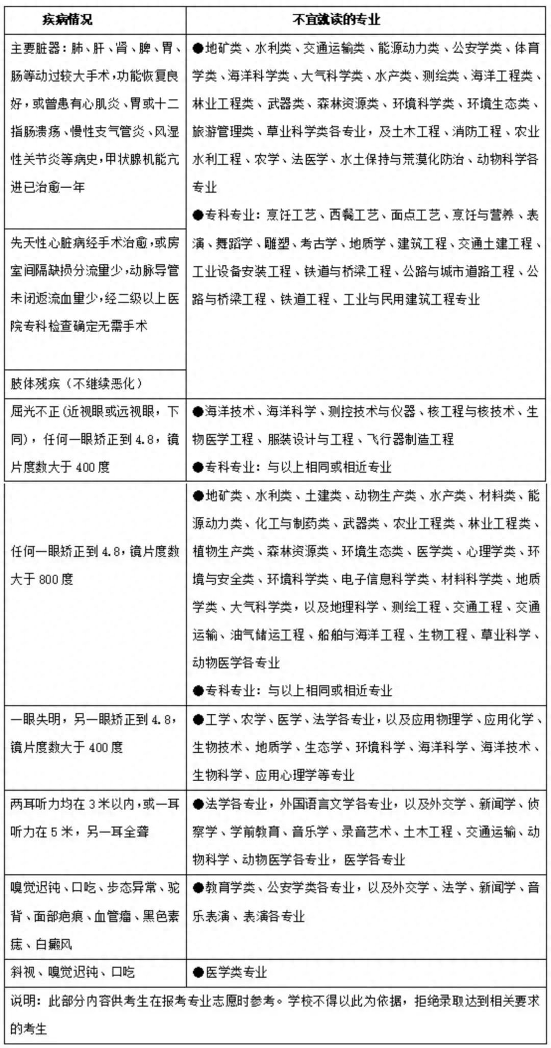
体检依据哪些政策文件
本次体检严格依照教育部、卫生部以及中国残疾人联合会共同发布的,《普通高等学校招生体检工作指导意见》等文件,这些文件详尽阐述了高考体检标准,界定了哪些专业会因身体条件而受到限制,为考生填报志愿给出了重要参考。
列出录取受限专业的《指导意见》,还针对不宜就读的专业给出了指导性建议,体检医院是由各区市招考办与卫生健康部门一同确定的,考生得在指定的时间去到指定的医院进行体检,非指定医院得出的结论是不会被认可的。
体检主要程序要清楚
高考体检主要程序有,各区市招考办去制订那日程安排,各报名点负责组织考生予以参加,医生依照操作规程展开体检,再有进行录入信息这一环节,主检医师作出总检结论,最后把结果告知考生。每一步都存有严格规范,以此确保体检结果具备准确性以及公正性。
考生在体检活动结束之后,需对自身情况进行检查,判断是否存在漏填情况,以及是否存在漏检状况,或者结论是否存在不明确情形,一旦发现发生任何问题,能够借助报名点去与体检医院取得联系,从而开展复查工作,及时将出现的错误予以纠正,防止因为体检信息出现错误,进而对志愿填报以及录取工作产生影响。
体检前后注意事项多
参与考试的考生,务必要预先知道各区市招考办公布出来的体检日程安排,进而做好相应的准备工作。要是因为患病或者其他方面的缘由而不能够按时去参加体检的,那就一定要提前朝着学校或者招考办进行说明情况,由它们去与医院展开协商从而另外做出安排,要是擅自选择缺席,极大可能会致使没办法进行补检。
体检之前要留意休息的情况,需确保拥有良好的睡眠状态,要防备感冒的发生,尽可能不要去服用药物以及保健品,原因在于它们有可能致使转氨酶出现增高的状况,进而会对体检结果造成影响。对于有高血压家族病史,或者体形比较胖的考生而言,平常的时候要注重监测血压,借助低盐饮食以及适当的运动来进行控制。
体检现场如何应对
体检之际,需对医生予以尊重,主动开展配合,遵循学校以及医院的指挥,于场所之内不可大声喧哗。在进行抽血之后,要是存在不适状况,要在原地倚靠、坐下或者平卧来休息,当天上肢不可做剧烈运动使得恢复受到影响。
假如是因为精神处于紧张状态从而致使血压出现偏高的情况,或者心率表现为过快,需要及时向医生去说明,经过适当休息之后再重新开展检查。当体检结束的时候,要确认所有的项目都已经完成了检查,切不可出现漏项的现象。在拿到体检告知书以后,要认真仔细地进行核对,要是存在疑问应当立即借助带队老师来进行反映。
志愿填报时,体检结论是极为关键的重要依据,所以务必妥善留存告知书。要是对结果存有异议,那么可于体检闭幕一周内去申请复查,而最终结论是以规定时间段内的复查结果作为准则的。
挑选专业时,你于体检里头最担忧查出啥样的问题会对其产生影响呢?欢迎在评论区域分享你的那些顾虑,而为了提醒自己准时去参加体检,记得点赞并收藏这篇文章哦。
