高考体检得出的结果,与你能被自己心仪的专业录取与否直接相关联,每年都存在考生由于身体条件不符合要求而被退档的情况,他们辛苦考得的分数就全都白费了,这并非是在吓唬你,预先搞清楚检查的项目是什么、需要注意些什么,真的能够帮你避开大的陷阱。
眼科检查不只是看视力表
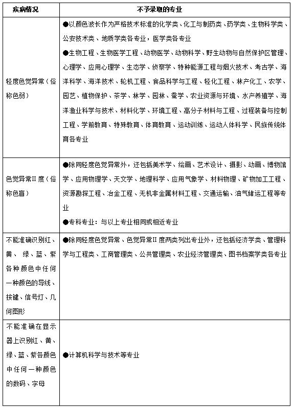
眼科检查主要有两项查的内容,一项是视力,另一项是色觉,查看其具体情况。视力的检查有着特定要求,不是你随意报出一个数字就可以的,医生会使用标准对数视力表,让你逐个去指认上面的内容。色觉的检查则更为关键重要,医生会把几本彩色图案本拿出来,让你能够快速辨认其中的数字或者图形。
色弱以及色盲,乃是诸多专业的硬性门槛,像医学类专业、化工类专业,还有交通类专业,对于这些都存有严格要求,要是你发觉自身看某些颜色图案时存在费劲的情况,那就提前将哪些专业不能报考了解得明明白白清清楚楚,可千万别等到填报志愿之际才感到傻眼。
耳鼻喉口腔查的是功能性障碍
专注于耳鼻喉科的检查重点在于嗅觉以及听力这两方面。医生会采用具有不同气味的液体以此让你去进行分辨,又或者是在你耳边以小声说话的方式来测试你的反应。其中这一部分里问题是比较小的,然而要是存在鼻炎从而致使嗅觉受到影响,又或者是听力自身就存在问题的话,那就需要提前向医生清晰地说明白。
口腔科着重查看唇腭裂情况,以及口吃状况,还有牙齿的具体情形。不要觉得牙齿无关紧要小瞧它,军校以及某些服务类专业针对牙齿咬合有着明确的要求。口吃这一问题虽说对不少专业没什么影响,然而要是想报考师范类、语言类专业就得谨慎地进行思考斟酌。
内外科检查全面扫描身体硬件
让考生最为紧张的是外科检查,要脱衣服查看皮肤状况,查看面部情况,查看颈部状况,还要查看脊柱情况,查看四肢状况。医生会检查你是否存在纹身问题,是否有疤痕过大的情况,脊柱是否侧弯,是否有扁平足等问题。身高体重会被精确测量,军校警校对这两项有着硬指标要求。
对内科进行检查,其中涵盖了血压、心脏、肝脾等方面,医生会运用听诊器来倾听你的心跳情况,还会按压腹部以此查实肝脾大小,对于那些拥有先天性心脏病或者高血压家族病史的同学而言,平常要多多开展监测状况,而在进行体检的时候不要出现紧张情绪不然紧张会致使血压猛地升高进而影响到结果。
肝功能转氨酶超标可复查
通过抽血方式查转氨酶,以此来了解肝功能情况。只要查出来的转氨酶数值,没有超过参考值上限两倍,那就标志着肝功能处于正常形态。要是转氨酶数值超标达到两倍以上,也完全不必慌张,因为医院会统一安排专门时间进行复查。
在前一周的体检期间,其关键程度尤为凸显,此时切不可食用过于油腻之物,同时也不应进行剧烈运动。而最为易坑人的当属感冒药与保健品,它们之中的许多种类,都会致使转氨酶出现突然性的升高现象。倘若真的患有疾病并服用了药物,那么在进行体检之时,务必要告知医生,绝不能硬撑着而不吐露实情。
体检当天这些细节决定成败
体检当日能否进食需查看学校通知,若未作特别说明则保持清淡饮食。佩戴隐形眼镜者务必要更换为框架眼镜,否则视力检测会直接判定为不合格。有晕针晕血经历的需提前告知,如此医生便会格外关照你。
在签字确认之前,最紧要的步骤是将体检表由头至尾仔细查看一番。要是察觉到身高体重上面存在错误之处,或者无端多出来一个色弱结论出现,应当当场直接要求进行复查。一旦签了字之后再想要修改,简直比登天还要困难许多。
体检不合格影响比你想象的大
最为直接的影响在于军校、警校以及国防生,哪怕身高仅仅相差一厘米,视力仅仅相差一行,那都是没有机会的。对于普通专业而言也是存在讲究的,若是色弱,那么就不能报考医学、化学类专业,要是口吃,就不能报考师范类专业,甚至就连某些计算机专业对于视力也是有着要求的。
比较惨烈糟糕的情形是遭遇退档,档案投递过去后续却由于身体条件不符合要求而被退回,进而直接落到征集志愿的境地。每一年都会出现近视的考生报考飞行技术专业被退档的情况,也会有色弱的考生报考临床医学专业被退档那样的状况,千万一定不要成为那个白白遭受损失的人哟。
你认为自身最为发愁体检的哪一个项目呢,前往评论区去交流畅谈一番,点赞并分享以使更多同学能够看到从而避免踏入陷阱。

