针对中小学生综合素质评价而言,科技类竞赛正逐渐变成硬通货。在2021至2022学年教育部所公布的白名单赛事里,自然科学素养类比赛的数量,相较于上一年的13项有所增加,变为了20项,并且占据了全部36项赛事的一半,这表明孩子手中的科创奖项,在升学评价体系里的权重正迅速提高。
白名单赛事重新定义科创含金量
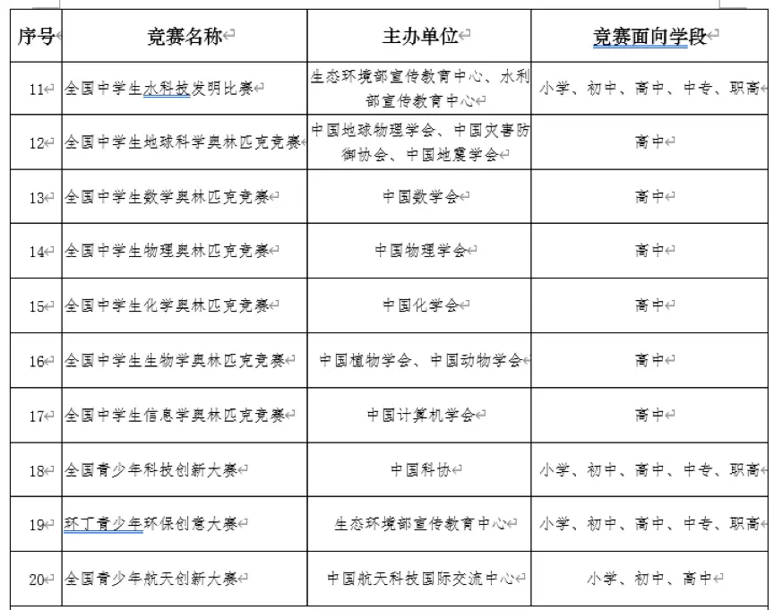
教育部所发布的白名单赛事,每学年会进行一次调整,唯有经过严格审核的比赛,才能够进入名单。在2021 - 2022学年的名单里,有自然科学素养类、人文综合素养类、艺术体育类这三大板块,总共36项比赛,其中自然科学素养类达到了20项,占比为55.6%。
相较于2020年的名单,新增出来的14项赛事里头,有7项是属于自然科学素养类别的。中国灾害防御协会、生态环境部宣传教育中心、及中国航天科技国际交流中心等单位以主办方的身份加入进来,因为这些权威机构参与其中,使得比赛的专业性跟公正性获得了更加有力的保障。
科技类赛事呈现三大新趋势
人工智能成了绝对主角,STEAM综合实践类赛事也是绝对主角。在全国青少年人工智能创新挑战赛里,比拼内容涵盖多个领域,在全国中小学信息技术创新与实践大赛等综合类项目上,比拼内容涵盖多个领域,这些领域有AI探索,有机器人,有智能车,有无人机,还有物联网等,不再是单一的编程能力测试。
赛事愈发着重实际应用能力,环保创意大赛的设立,要求学生把科创能力与环保具体场景相结合,航天创新大赛的设立,要求学生把科创能力与航天具体场景相结合,水科技发明比赛等专项赛事的设立,要求学生把科创能力与水科技相关具体场景相结合,竞赛年龄范围朝着更低学段拓展延伸,更多小学生获取到参与其中的机会。
综合类比赛适合多数孩子起步
全国青少年人工智能创新挑战赛,全国中小学信息技术创新与实践大赛以及其他两项综合类比赛,比拼的是STEAM综合能力,此类比赛一般配备专项硬件设备,需要在赛前有针对性地进行培训,不过入门门槛相对处于适中状态。
刚接触科创的孩子而言,综合类比赛属于最适切的起始点,参与此类赛事之时,孩子能够接触AI探索,机器人,智能竞技等多个方面,于实践进程中寻觅自身真正感兴趣的范畴,给后续深入进展奠定根基。
专项比赛考验深度研究能力
专项类比赛涵盖全国青年科普创新实验大赛,全国中学生水科技发明比赛,环丁青少年环保创意大赛等五项,这些赛事着重于特定领域,要求学生拥有相应的专业知识积累以及研究兴趣。
诸如航天创新大赛这种赛事,参与其中的学生得对航天范畴有着深入的知悉,并且能够凭借编程、电子等相关手段去处理实际出现的问题。像这类的比赛,更加适宜那些已经具备某些科创根基,同时对特定领域怀有深厚兴趣的孩童去参与。
发明创造类赛事含金量更高
全国青少年科技创新大赛,是发明创造类的代表之一。明天小小科学家奖励活动,同样是发明创造类的代表。这类比赛,比拼的是学生真正具备的创新能力。这类比赛,比拼的是学生所取得的发明成果。对个人科创能力而言,这类比赛要求水平最高。从前期准备投入方面来看,这类比赛所需投入也是最大的。
从事参赛的学生,得拥有切实的科技发明实践经历,要接受过成体系的科创项目研习,得具备编程、电子信息、人工智能等等方面的能力。这般比赛的获奖者,于高校自主招生以及强基计划里常常能够获取更多的认可。
竞赛成绩直接关联升学通道
于五大学科奥林匹克竞赛里荣获金牌且进入国家集训队的学生,能够直接被保送进入北大清华,而获得银牌的学生,可获取强基计划破格资格。在升学综合评价环节里,科创类比赛的成绩同样是能够加分的。
众多高校之中,那些与科技有关的专业,于招生之际,会去参照学生参与科创比赛的经历以及所取得的成绩。借由以赛促学这种方式,孩子们不但能够锻炼计算思维以及创新能力,而且还可为未来升学增添真实且确切的筹码。
你有没有为孩子谋划过参与哪一种科创比赛,是那种怎样的具体类型、种类的科创比赛,欢迎在评论区域分享你自身的经验以及困惑。







